UX • UI • DISCOVERY •  BRASIL  •  2021
___
The agenda project was created for Unimed Fortaleza in 2021/2022. This project mapped Unimed’s agenda flux, improved internal work processes, and brought better scheduling functionality to the company's digital tools.
___
Com mais de 40 anos desde de sua criação, o sistema de cooperativas médicas, Unimed, sempre buscou a tecnologia para trazer melhorias em seu atendimento e se manter adaptada ao mercado. Com os avanços tecnológicos e a compra de vários sistemas que prometiam melhorar o fluxo de trabalho interno das clinicas e hospitais, a empresa passou a lidar com: falta de integração, código legado e burocracias que atrapalham a rotina do usuário interno (atendentes e SAC) e externos (pacientes).

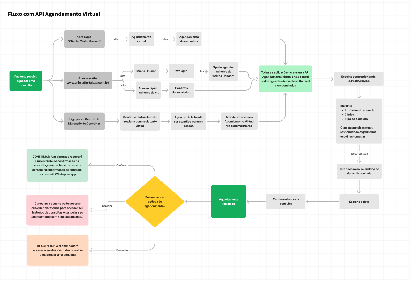
Com o objetivo de organizar o fluxo de atendimento interno, reduzir custos de manutenção e trazer mais autonomia no seguimento de agendamento, a Unimed Fortaleza criou o projeto Agendamento Virtual.
Discovery:
Ao mapear os fluxo de agendamento da Unimed Fortaleza, foram encontrados 3 ferramentas em funcionamento, mas sem integração entre si. Elas serviam para: 
1- Consultas com médicos internos (usado por atendentes, SAC em ferramenta interna e pacientes pelo site)
2- Médicos credenciados (usado por SAC, atendentes de médicos credenciados em ferramenta interna e pacientes pelo site)
3 - Médicos não credenciados (usado pelo SAC par marcar consultas para médicos não credenciados a Unimed em casos de falta de especialistas)

Nesse cenário, o app “Cliente Minha Unimed” não possuia função de agendar consultas e este ponto também foi identificado como uma dor para o cliente. 
Para identificação de pontos positivos, dores e pontos de melhoria, foram separadas as dores em três categorias, afim de organizar e entender o que poderia ser solucionado em MVP. 

Dores selecionadas para serem solucinadas no MVP:
- Pouca autonomia para o paciente: os pacientes só conseguiam agendar pelo site ou telefone e o  reagendamento só era disponível por telefone
- Nenhuma integração entre sistemas, causando erros de agendas duplicadas, demora para consultar agendas diferentes e ingestão de agendas em 3 lugares diferentes
- Sistema lento e com quedas frequentes
- Custo de manutenção de 3 sistemas distintos
- Muitos passos para agendar 
Erros de agenda ocupada enquanto está agendando

Proposta:
API Agendamento 2.0
Focando nas dores: de integração de ferramentas, presença em todos os produtos digitais, desempenho e única manutenção foi proposto o desenvolvimento de uma API que apresentaria um sistema interno mais rápido e usual que os anteriores e integraria este com site, aplicativo e totem para trazer autonomia aos clientes. 

Objetivo com essa solução:
- Diminuir o tempo de fluxo para agendar uma consulta
- Trazer autonomia para o paciente apresentando formas independentes de agendamento (site, app e totem)
- Integrar sistemas para que não haja necessidade de mudança de telas, multiplos logins e erros referentes a marcação duplicadas
- Único lugar para ingestão de agendas
- Única manutenção

Entrega:
Foram entregues em diferentes fases e equipes uma API que daria suporte para 3 produtos:
- Sistema interno BackOffice, voltado para atendentes das clinicas, hospital Unimed e SAC
- App Cliente Minha Unimed, direcionado para clientes com boa afinidade com tecnologia, considerados digitalizados
- Portal Unimed Minha Unimed, para usuários que possuem mais confiança em agendar pelo site, considerados menos digitalizados, mas com familiaridade no portal
Lançamento BackOffice
Ao apresentar o MVP do sistema interno, houve uma resistência ao sistema por parte da coordenação de atendimento por receio da demora da curva de aprendizagem no uso da nova ferramenta, consequentemente afetando as metas da equipe. 

Para solucionar esse impedimento, foram ofertados workshops em todas as clinicas da capital e região metropolitana com uma média de 7 atendentes e seus coordenadores. Nesse contato houve: 
- Apresentação da nova ferramenta
- Eleição de “atendentes replicadores” em cada clinica, que ficaram responsáveis em repassar o workshop para os demais colegas e novos funcionários
- Entrega de vídeo e manual de treinamento
- Entendimento de qual clinica seria mais adequada para teste de novas funcionalidades 
- Retirada de dúvidas
- Coleta de melhorias que serviriam para a segunda fase do projeto

Após as medidas realizadas as equipes se mostraram interessadas em contribuir com a evolução da nova ferramenta e passou a replicar seus conhecimentos no período em que os sistemas antigos passaram pele processo de descontinuidade.

Com a nova ferramenta em andamento e mostrando uma boa evolução, até a minha saida do projetos a empresa pretendia expandir o agendamento para as áreas:  
- TEA
- Cirúrgico 
- Farmácia
- Oncologia 
- Exames (imagens)
- Coleta domiciliar

Veja mais projetos

Back to Top